当前,疫情防控正处于关键时期,为打赢这场疫情防控阻击战,前方医护人员争分夺秒救护病患,后方各界尽己所能支援抗“疫”。pa电子官方网站防疫工作领导小组科学制定防控工作综合方案,全面调动教职员工工作力量,营造齐心协力“战疫”氛围,在学生在线学习、健康状况跟踪、思想教育和心理健康服务以及留校学生管理防疫等方面严格把关,引导学生消除恐慌心理,为防控疫情攻坚战充分发挥积极作用。
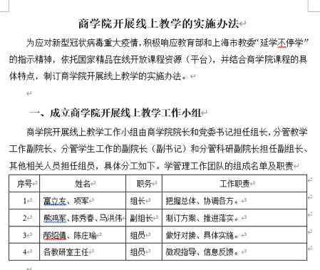
按照教育部和上海市教委的统一部署,学校定于3月2日正式开展线上教学。为确保线上开学顺利进行,pa电子官方网站高度重视,紧密部署,依托国家精品在线开放课程资源(平台),结合学院特点迅速制订《pa电子官方网站开展线上教学的实施办法》。2019-2020-2学期,pa电子官方网站开展线上教学课程225门次(包括国际留学生和创新创业教育),159门(以课程代码为准,同一代码算1门课),涉及学生12812人次。在学院党政主要领导的精心部署和具体指导下,教学、学生条线紧密配合,积极行动,并发动广大师生员工,齐动手、共努力,较好的完成了pa电子官方网站开展线上教学的筹备工作。

迅速行动,不让一个学生掉队
为了保障pa电子官方网站2827名学生“选得上,学得了”,所有辅导员和带班班主任认真领会学校关于线上教学的要求,做好任课老师和班级同学的传声筒,不让一个学生掉队。为了更好地掌握疫情防控期间学生存在的困难与需求,帮助有需要的同学们暂缓燃眉之急,陈秀春老师发动专兼职辅导员通过微信、电话、QQ等方式与同学们和家长取得联系,及时了解学生们存在的问题,是否有稳定的网络、是否有合适的设备、是否要用流量等,确保不遗漏任何一名同学,确保详细的了解到每一名同学的情况,为同学们排忧解难。


在摸排统计学生网络课程准备情况的时候,学院了解到能源经济专业一位家在西藏偏远山区的困难学生家里没有信号,也没有网络覆盖,无法参加线上教学活动。学院辅导员李晴及时与学生沟通,一起梳理本学期的课表信息,安排班级骨干及时将不能参加线上教学学生情况与任课教师沟通,积极寻找解决办法。同时,辅导员将她的情况上报到学院和教务处,学院领导关心关注,建议她在家积极开展自学,开学后任课老师给予答疑帮助。考虑到学生的家庭特殊情况,学院后续将通过临时困难补助等方式给予一定帮扶。

积极主动,不当算盘珠子
作为学校留学生人数最多的学院,如何协调管理学院87名国际学生如期开展网上学习,成为摆在全院师生面前的一项紧迫任务。学习平台皆为中文,国际学生看不懂怎么办?学院87名国际学生,有52人在国外怎么办?境内手机号码在国外无法注册绑定教学平台怎么办?一切难题,只有在实干中才能破解。针对语言困难,学院辅导员刘景龙和任课教师一起,制作英文指南,指导学生平台使用;为解决跨国教学难题,他主动与教务、教师、学生沟通对接,及时了解师生需求,密切掌握学生入驻情况,一对一指导学生注册;《计算机应用基础》这门课全班29个学生只有8人在国内,境外学生无法注册平台,面临无法如期网上开课的问题,刘老师主动找任课教师一起想办法,使得问题得以解决。在师生的共同努力下,学院国际学生基本能如期开展网上学习。居家办公对及时有效地开展工作造成了一定困难,刘老师有时难免着急,但看到家人每天冒着被传染的危险,早出晚归到车站抗疫一线值班,他又不断提醒自己一定要稳住,把工作做扎实。他说:“作为党员,我们必须与大局同频,与时代同步,把工作当事业干,把事业当使命干。我坚信,我们一定能打赢这场抗疫防控阻击战”。

隔离疫情,不隔离爱
在线上教学准备期间,赵楠老师从网课小白开始,反复比对教学平台,甄选课程资源,调整授课计划,最终选用了清华大学教授团队的精品课程。同时她使用QQ班群实现签到、作业、答疑等教学辅助功能。测试期间,赵老师在班群发布了积极应对新学期的倡议书,获得同学们的满屏支持。她深有感触地说:“三周的努力付出体现了学校和老师对同学们的高度负责,也获得了同学们的理解和支持。”


课堂在线上,我们在一起
线上授课第一天,学生们对这种新颖的授课方式既好奇又担心。遇到网络卡顿的时候,闫燕老师在QQ群里安抚学生,让大家错峰学习;遇到无法打卡签到的同学,她仔细研究了QQ群的打卡功能,通过测试保证每位同学能进群并熟悉该功能;遇到不习惯线上学习的同学,她把线上学习的要点整理后放在了群公告中,并公布了在线答疑时间。“线上教学对老师、学生和学校来说都是挑战,但是我们相信通过老师们、同学们、学校自上而下的共同努力,最终我们一定能顺利完成线上教学”,闫老师满怀信心地说道。


延学不停学,延期不延教,后续pa电子官方网站将继续以线上教学工作小组为指导,及时总结网课过程中涌现的新问题,扎实完善和改进线上课程,创新方式方法,确保学生按时保质实现在线学习。
(pa电子官方网站 李晴)
